鋁合金擠壓材陽極氧化著色工藝
鋁合金擠壓材陽極氧化生產工藝的差別主要表現在表面預處理上,其工藝流程為:裝料→表面預處理→陽極氧化→水洗一著色,水洗→封孔→水洗→卸料,(導讀:鋁合金制品_陽極氧化生產工藝流程示例 http://www.www.930my.com/Article/lvhejinzhipin_yangji_1.html)
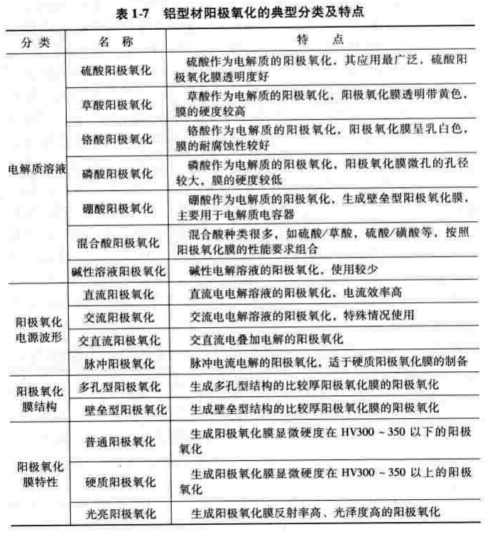
陽極氧化早就在工業上得到廣泛應用。被冠以不同名稱的方法繁多,歸納起來有以下幾種分類方法:
按電流形式分有:直流電陽極氧化;交流電陽極氧化;以及可縮短達到要求厚度的生產時間,膜層既厚又均勻致密,且抗蝕性顯著提高的脈沖電流陽極氧化或微弧陽極氧化等。
按電解液分有:硫酸、草酸、鉻酸、混合酸和以磺基有機酸為主溶液的自然著色陽極氧化。
按膜層性質分有:普通陽極氧化膜、硬質陽極氧化膜(厚膜)、瓷質陽極氧化膜、光亮修飾層、半導體作用的阻擋層等陽極氧化。
表1列出了鋁合金型材陽極氧化處理典型分類及特點。

建筑用鋁型材的陽極氧化是一個大產業。其技術要求不僅涉及其保護性和裝飾性,而且要考慮其經濟性、生產成本及工藝穩定性。經過幾十年的研究開發和生產實踐,已形成了陽極氧化一電解著色一封孔這條生產工藝路線,在我國以冷封孔為主。近20年來,盡管裝備、技術和工藝有所提高或創新,但總的工藝路線和布局仍然未變。
相關標簽:陽極氧化
相關資訊
同類文章排行
- 我們擅長做的滾花工藝有哪些方法和形式
- 一起探討鋁件、鋁件加工方法
- 【誠聘】數控車床師傅!
- 耳殼,耳機耳殼,戴式耳機外殼,海晟9年精密的cd紋高光
- 新上線!海晟五金企業PPT展示頁面
- 學習筆記:鋁氧化著色工作經驗
- 陽極氧化預處理工藝更新
- 大朗鋁硬質氧化表面處理核心的技術與鋁氧化加工處理
- 陽極氧化與化學氧化的異同
- 陽極氧化處理在近幾年中沒有實質性的突變
最新資訊文章
- 我們擅長做的滾花工藝有哪些方法和形式
- 數控車床是什么?
- 一起探討鋁件、鋁件加工方法
- 什么是鏡頭圈?
- 旋鈕應用在不同領域中
- 什么是車床加工?
- 【誠聘】數控車床師傅!
- 裝飾件,裝飾片,精美的裝飾件怎能讓人不心動
- 電腦鑼與CNC的區別?
- 電腦鑼是cnc嗎?
您的瀏覽歷史




